芝田純也教授(理学療法学科,神経生理Lab,運動機能医科学研究所)の研究論文が,国際誌『Brain stimulation』に採択されました!
研究内容の概要:
あなたの脳は,あなたが手を動かそうと思う前から活動していることをご存知でしょうか.米国の科学者ベンジャミン・リベット氏が1980年代に行った実験で,手を動かす意思を自覚するよりも前に,脳の電気的活動(運動準備電位)が生じていることが明らかにされました.この結果は人間には自由意思が存在しない,つまり我々は無意識の脳活動に操作されていることを示しているとされ,当時非常に大きな話題となりました.また,脳の別の電気的活動として,運動開始約2秒前に脳活動が減少する(事象関連脱同期)することも知られています.この事象関連脱同期は近年ブレインマシーンインターフェースにおいて脳から運動意思を読み取ることに利用されています. しかし,これらの脳信号が運動意思を生じさせているのか,それらの間に因果関係はあるのか,は不明でした.本研究では,運動準備電位と事象関連脱同期を模した電気刺激を頭皮から脳に与え,好きなタイミングで手を動かす行動にどのような影響を及ぼすのかを調べました.その結果,運動準備電位を模した電気刺激が手を動かすタイミングに影響を及ぼしていることが明らかになりました.
研究者からのコメント:
人間の意思の解明は神経科学のみならず広い分野にわたる大きな学問的テーマです.ある特定の脳活動が,運動を開始するタイミングに影響を及ぼすことを証明した本研究は,ある特定の脳活動と運動意思との間に因果関係があることを示唆していると考えます.

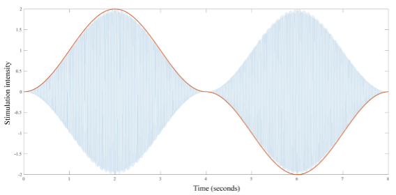
本研究成果のポイント:
運動準備電位と事象関連脱同期を模した電気刺激(それぞれ赤色,青色曲線)を頭皮から脳に与えました.

運動準備電位を模した電気刺激において,ある特定の波形部分で手の運動が開始されることが明らかになりました.

原論文情報:
Sumiya Shibata, Tatsunori Watanabe, Naofumi Otsuru, Hideaki Onishi & Tatsuya Mima. Very low-frequency transcranial electrical stimulation over the primary motor area can influence the voluntary movement initiation in humans. Brain Stimul. 2023 S1935-861X(23)01681-9. doi: 10.1016/j.brs.2023.01.1679.7.